系统简介:
红旗飘飘 江苏省开发园区党建信息平台APP项目由江苏省委组织部策划指导,南京市委组织部、玄武区委组织部和南京市徐庄软件园党工委联合研发,南京日报负责整体架构设计及文字编辑,南京东大智能化系统有限公司提供技术支持。
通过红旗飘飘 江苏省开发园区党建信息平台,党员可以随时进行在线学习、提高党性修养、提升综合素质;党组织也可以随时了解党员学习、考核情况,真正实现党员教育管理与服务的“四化”,即内容的个性化、功能的多样化、阵地的品牌化和管理的规范化。随着红旗飘飘?江苏省开发园区党建信息平台的上线,党建工作日常管理将由线下向线上不断拓展,一个指尖上的“智慧党建阵地”正式成立!
系统架构:
为便于江苏省所有开发园区的使用及其后期功能的拓展,采用以下的系统架构设计方式,如下图所示:

系统功能:
“红旗飘飘”根据各级党组织和个人用户不同的需求,分为“组织版”和“个人版”两个版块。
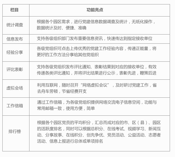
组织版功能亮点:


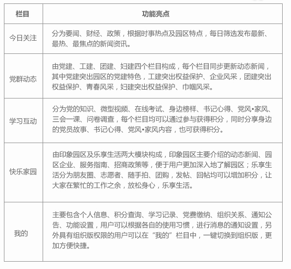
个人版功能亮点:


购买或下载软件,请注册!